企業永續發展執行情形
執行小組
本公司由管理處負責推動及執行永續發展之落實,並定期向董事會報告。此單位成員以管理處副總為首,輔以管理處之專案成員,此專案組除負責利害關係人之意見蒐集,也負責規劃及執行永續發展相關活動。
環境永續
環境保護永續發展
環境管理制度及推動作法:2019年為響應經濟部能源局推動"產業中小能源用戶節能診斷服務"活動,委託中國文化大學檢視本公司能源使用狀況,針對各能源使用設備與系統之能源耗用現況,深入進行分析與探討,以期透過改善方案,達到有效管理能源之目的。
本公司注重能源節約,落實能源管理措施並持續監控能源耗用數據,包含節電措施、節水措施、廢棄物及溫室氣體排放量減量措施,能源管理措施及成效請見ESG報告。
綠色採購
落實綠色採購政策:本公司與供應商簽定代理合約時,均於合約中加註環保條款,要求代理之產品應符合國際環保組織之要求。
社會公益
除了對於環保節能的關心,公司在社會公益上亦有所著墨,本公司長期資助偏鄉小學,更利用於高科技業服務的經驗投入人力參與台灣印刷電路板協會的活動。除加入前述行業協會外,並積極地參與相關公益專案。
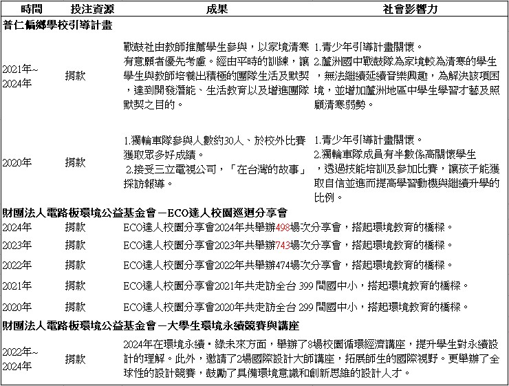
本公司每年贊助財團法人電路板環境公益基金會,舉辦綠色永續校園巡迴分享會活動,且本公司總經理亦於電路板環境公益基金會擔任常務董事。另本公司定期捐款予財團法人普仁青年基金會,為偏鄉青少年之發展提供資源,提升社會影響力。

社會參與
-
2023
-
001
愛心捐血活動
-
001
-
2019
-
001
2019/04/27 大園海岸林淨灘活動
-
001
-
2017
-
001
港建帶領民眾一起獻愛心、捐熱血
-
002
打造低碳城市 港建響應植樹活動
-
001
-
2015
-
001
本公司總經理擔任財團法人電路板環境文教公益基金會常務監察人
-
001
-
2014
-
001
參與籌設財團法人電路板環境文教公益基金會募款計畫
-
001
-
2011
-
001
日本東北大地震捐款
-
001
-
2010
-
001
贊助台灣低碳博覽會(2010 ECO TAIWAN EXPO)
-
001
-
2009
-
001
八八水災捐款
-
001
-
2008
-
001
參與普仁青年關懷基金會青少年認養活動
-
002
四川賑災捐款
-
001
-
2007
-
001
內政部兒童之家捐款
-
001
-
2003
-
001
SARS期間物資捐贈
-
001
最佳職場
-
公司提供各項員工福利措施:
- 勞保、健保及團體保險。視營業狀況,舉辦員工旅遊。
- 員工生日禮金、三節禮金或禮品、婚喪喜慶禮金及慰問金發放、生育禮金、新居落成禮金。
- 舉辦員工康樂及聚餐活動。
- 表彰資深同仁,凡正式同仁在本公司連續服務滿十年、二十年、三十年止,均可獲海外旅遊獎勵。
- 為調劑員工身心,本公司加入統一健康世界俱樂部會員,員工可自行安排與家人或同事,前往該俱樂部據點旅遊。
- 因疫情關係,避免員工暴露於風險中,除個人因素申請返回中國上班,員工全數留台。
- 職場多元化與平等-實現男女擁有同工同酬的獎酬條件及平等晉升機會,並維持超過6%的女性主管職位,促進永續共融的經濟成長。113年度女性職員平均占比為31%,女性主管平均占比為7%。
-
退休制度與實施情形:
- 本公司已訂定退休管理辦法,滿足以下條件時即可自行申請退休:(1) 工作15年以上年滿55歲,(2) 工作25年以上,(3) 工作10年以上年滿60歲。
- 退休金之提撥方式明訂於管理辦法中,分述如下:(1) 舊制提撥:本公司依政府有關法令之規定,每月按實發員工薪資總額之2%限額內提列職工退休金準備。(2)新制提撥:94年7月1日施行,雇主每月依勞工投保級距提繳6%做為勞工退休金,儲存於勞工個人退休金專戶,該業務由中央主管機關委任勞保局辦理。
- 為鼓勵員工長期服務、專業任職,遵循勞工退休條例,按月提撥退休金準備,並依勞基法規定年限員工得申請退休金,另外,本公司每季邀集勞資雙方代表召開勞工退休準備金監督委員會會議。退休金提撥及委員會執行狀況請參考本公司個年度年報。
-
安全工作環境:
- 針對工作環境之安全衛生管理及員工人身安全保護,建立相關行為守則以資遵循,確保公司安全與永續發展,提升企業形象。
依職業安全衛生法,辦理職業安全衛生教育訓練,防止職業災害發生。
每年針對飲用水進行水質檢驗,確保飲水衛生及員工健康。
每年針對室內辦公環境之二氧化碳濃度作檢測,確保工作環境舒適及員工健康。
加強急救人員訓練,強化公司同仁之初步急救知識與技術。
購置工作安全之防護裝備,以防止職業災害發生。 - 訂有安全衛生工作守則、一般安全衛生設施檢點表、辦公室安全衛生守則、電氣安全守則、電腦作業安全守則、交通安全守則、手工具使用安全衛生守則、消防安全守則、滅火器檢查表、自動檢查計劃表、物料搬運貯存守則、高架作業安全守則、高架作業安全守則、有機溶劑作業守則